设为首页
|
加入收藏
网站首页
系部概况
二级学院简介
二级学院领导
组织机构
党建工作
支部概况
党建动态
学习园地
教育教学
教学科研
专业设置
比赛竞赛
师资队伍
健康人文教研室
基护教研室
老年照护教研室
外科急救教研室
内科护理教研室
母婴幼照护教研室
辅导员队伍
学生工作
学生活动
日常事务
就业指导
学院官网
办事指南
办事指南
当前位置:
网站首页
>>
信息公开
>>
通知公告
>>
正文
【
通知公告
】
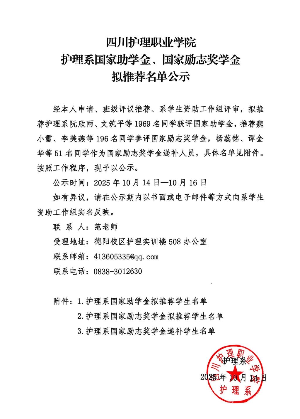
四川护理职业学院护理系国家助学金、国家励志奖学金拟推荐名单公示
2025-10-14 16:02
【
关闭窗口
】
成都校区地址:
四川省成都市龙泉驿区龙都南路173号
德阳校区地址:
四川省德阳市一环路东一段199号
电话:028-84882735 邮编:618000
关注我们: